我校师生勇闯第十一届全国大学生物理实验竞赛(创新)决赛齐获一等奖
发布时间:2025-12-01文章来源:物理科学与技术学院 张耀方 邹开顺浏览次数:10
2025年第十一届全国大学生物理实验竞赛(创新)决赛于11月23日在湖南长沙落下帷幕,全国共有700余所高校、3000多项作品参赛。竞赛组委会根据评审结果,评出了命题类、自选类、讲课类(含校企合作)作品的一、二、三等奖和优秀奖,同时评出了本届赛事的优秀组织奖。

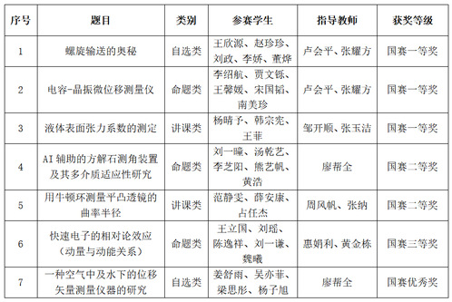
经过严格的校内选拔,7支队伍成功进入全国初赛。在后续的激烈角逐中,有3支队伍突出重围,闯入决赛,并全部斩获国家一等奖。另有2支队伍获国家二等奖,1支队伍获国家三等奖,1支队伍获优秀奖,我校获得优秀组织奖,创下了我校参加此项赛事以来的最佳成绩,为学校争得了荣誉。

自今年6月起,在指导教师的悉心带领下,参赛队伍便全身心投入到紧凑而系统的备赛工作中。从夯实基础理论、精心设计实验思路,到在实验室里反复调试、仔细验证参数,每一个阶段都凝聚着队员们的高度专注与耐心。在备赛过程中,他们遭遇了诸多难题,如实验结果不稳定、装置细节需要重构等,但队员们始终保持着紧密的沟通协作,共同分析原因、逐一修正方案。正是通过不断的试错与迭代,他们逐渐打磨出成熟可靠的实验设计,最终凭借过硬的实力闯入全国决赛,并取得了优异成绩。
全国大学生物理实验竞赛(创新)由全国高等学校实验物理教学研究会与全国大学生物理实验竞赛组织委员会主办,每年一届,本届赛事由中南大学承办。我校参赛队伍的出色表现,彰显了学校物理实验教学改革成效,是学校教学质量与高素质创新人才培养质量的生动体现。
(审稿:物理科学与技术学院 成玲 编辑:党委宣传部 柳婷)
图片来源:物理科学与技术学院

